毛巾验货小贴士,毛巾验货标准与流程指南
毛巾是我们日常生活中不可或缺的必需品,如果有机会能去太空度个假,你觉得你的太空生存技能可以打败多少地球人呢?目前我国毛巾行业总体处在低技术、低附加值、低营销手段的竞争阶段,许多产品质量根本不能达到国标。毛巾的验货和检测极为重要。毛巾怎么验货呢?本文小贴士将为大家详细介绍一下毛巾验货标准与流程,希望大家学有所成。
一、毛巾定义与分类
(一)毛巾的概念
以纺织纤维为原料表面起毛圈绒头或毛圈绒头割绒的机织物,用于洗擦可直接与人体接触的纺织品(如方巾、面巾、浴巾、毛巾被等)。
(二)毛巾的分类
毛巾织物按用途可分为:方巾、面巾、地巾、浴巾、枕巾、毛巾被和毛巾布等;按毛圈分布可分为:单面起毛与双面起毛;按生产流程不同可分为:先织后漂和先漂后织;按生产方式可分为:素色、彩色、印花、割线、平织、提花、段档、螺旋等。
(三)毛巾常识
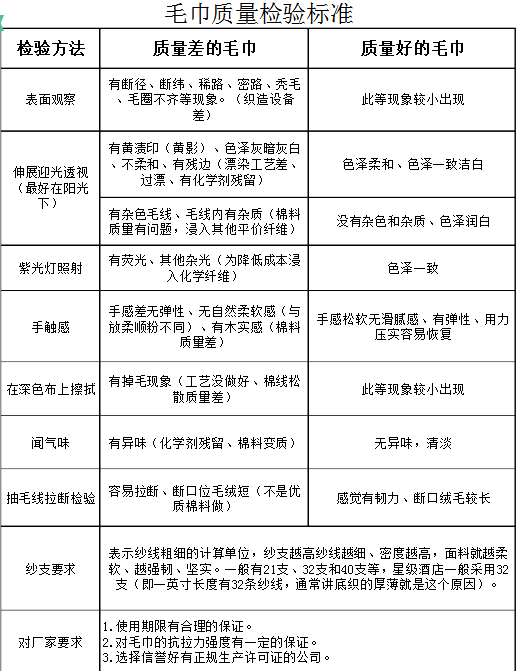
1、如何辨别毛巾的好坏
第一, 外观观察:毛巾缝制精细、拷边整齐、宽窄一致、横平竖直、不斜不扭、松紧一致、毛高整齐、绒圈直立;手托毛巾齐目平视、绒圈光洁、少见棉绒外泻者为好。色彩纯正鲜亮、无深浅不匀现象者为好
第二, 手摸:好的纯棉毛巾手感蓬松,柔软而无滑腻感。握于拳内松软而有弹性,拍打没有棉绒脱落。
第三, 嗅闻:好的毛巾没有异味如有蜡烛味或氨气味,说明柔软剂过量;如有酸味,PH值可能超标;如有刺鼻味,则说明使用了含甲醛的固色剂,有游离甲醛析出 第四, 测吸湿性:毛巾垂挂,用手沾水后向毛巾上甩,水珠不滚落,表明吸收扩散迅速,吸湿性佳;如有水珠滚落,则提示毛巾中柔软剂过量或精炼不足 因此,我们建议您尽量到大型商场、超市或专卖店选购毛巾,并选择正规生产厂家的产品。合格的毛巾产品有规范的标识,标明生产厂家、产地、电话、商标、执行标准、洗涤方式等,而且价格合理,物有所值。
2、毛巾使用方法
(1)毛巾要专人专用,专巾专用。每人每天使用毛巾的数量应为4-5条。分为洗 脸、洗脚、洗澡和日常个人维护小毛巾,而女性还特别要 增加1条个人生理卫生毛巾。
(2)重视毛巾的卫生,做到勤洗、勤煮、勤晒,每周对毛巾进行消毒一次。不要把湿毛巾挂在不通风的卫生间里,因为细菌和病毒在湿毛巾里生存的时间较长,繁殖速度成几何数增长。
(3)任何东西都有使用期限,家纺专家认为毛巾的使用期限一般为3个月左右,过了使用期的毛巾又脏又硬,会危害健康,成为了新的污染源。

毛巾
二、毛巾验货标准

三、毛巾质量检测指标
1.毛巾类产品的配套规格
面巾是人们日常洗漱用的长方形毛巾,具有柔软、洁净、雅致、结实的风格特征。方巾是正方形的小毛巾,又称为汗巾、手帕巾。浴巾是洗浴或游泳后擦身、遮体用的较大的长方形毛巾,要求吸湿储水、保暖性好。沙滩巾是在海滨度假、野餐时,披肩盖身或铺地用的毛巾制品,图案艳丽、吸水防污。地巾是采用粗特纱织成的密而厚的毯状织物,是浴室中具有装饰、吸水和防滑作用的小地毯。不同国家对面巾、浴巾、毛巾被等的使用习惯和规格要求不同,常用毛巾类产品的配套规格见表1—1。

2.毛巾产品质量检测
(1)毛巾产品常规检测:目前,在国际上还没有毛巾类产品质量检测的通用标准,我国也没有统一的国家标准。企业执行的标准是原纺织工业部1993年颁布实施的行业标准FZ/T 62006–1993(毛巾》,此标准是在原有计划经济体制下生产型标准,也是我国毛巾业现行的最高标准,主要检测纬纱密度、毛巾重量、断裂强力、染色牢度和吸水性等性能指标,还有印染整理、疵点等外观检测。2004年开始实施新版FZ/T 62006–2003(毛巾》标准,包括面巾、方巾、浴巾、毛巾被等产品,标准的主要指标项目见表1—2。


在国际上有美国试验与材料协会ASTM标准ASTM D 3821—81《家庭厨房及浴室用机织毛圈织物的标准性能规格》(用于检测毛巾、浴巾、厨房毛巾和方巾等机织毛圈织物的标准性能)、ASTM D 4152—82{公用机织茶巾、浮松布和毛巾织物的标准性能规格》、日本国家标准JIS L 4105一1997《浴巾》等。
(2)星级毛巾检测:中国家用纺织品行业协会(以下简称“家纺协会”)推出的“毛巾星级产品标志”,即是优质毛巾的标识。“毛巾星级产品标志”的执行标准为家纺协会制定的产品技术要求,只有达到该技术要求的产品才可挂“毛巾星级产品标志”。“☆”为达到行业协会一星技术要求,“☆☆”为达到行业协会二星技术要求及通过ISO 9000系列质量认证,“☆☆☆”为在二星基础上增加通过ISO 14000环境认证。
(3)使用安全性能检测:毛巾类产品与人密切接触,且使用频繁。因此,一些欧美国家要求进行毛巾产品的使用安全性检测,主要检测毛巾产品的甲醛含量和pH值。
3.毛巾的功能检测
(1)高吸水性能检测:高吸水毛巾有吸水速度快、放湿能力强的特点,一般用于包裹和快速擦干头发。高吸水毛巾对吸水、储水性能有较高的要求。
(2)抗菌性检测:毛巾直接与人体皮肤接触,并经常处于高湿高含水状态(含水率大于9%),易受微生物作用而霉变。在高湿高含水状态时,细菌容易繁衍和存活。在人体外不易生存的几种病菌,在常温下的湿毛巾中可存活数小时,0℃时也能存活1~2天。公共场合使用的毛巾频繁接触各种细菌,增加了人们交叉传染和感染的机会。而抗菌毛巾则可以有效抑制霉菌、金黄葡萄球菌的繁衍,减少疾病的传播途径。对抗菌毛巾要进行抗菌性能检测,永久性抗菌毛巾应具有长期的抑菌效果,暂时性抗菌毛巾的抑菌效果会随着水洗次数的增加而下降。
(3)压缩毛巾回复性能检测:压缩毛巾是由纯棉材料经远红外线消毒杀菌,真空压缩成型,再用收缩膜包装而成的设计新颖、安全卫生、体积较小、携带方便的新型毛巾产品。压缩毛巾使用时拆开包装,放入水中20~60s时间内即可回复原状。对压缩毛巾要求进行回复时间和使用性能的检测。
(4)柔软性能检测:超柔软毛巾要进行柔软性能和手感检测。婴儿毛巾、浴巾要进行皮肤安全性和皮肤刺激性能检测。
(5)脱毛性检测:清洁毛巾、玻璃器皿擦拭毛巾、洗碗巾等要进行脱毛性检测。
以上就是毛巾的验货标准与流程,希望对大家有所帮助。如有其它疑问可以查看测库的QC百科和资讯的其他相关内容。













